시각화
시각화
여러 그래프로 데이터 나타내기
분석
-
탐색적 자료 분석(EDA, Exploratory Data Analysis)
-
확증적 자료 분석(CDA, Cofirmatory Data Analysis)
탐색적 자료 분석(EDA, Exploratory Data Analysis)
-
빠르게 자료의 특징을 찾는 행위
확증적 자료 분석(CDA, Cofirmatory Data Analysis)
-
느리더라도 확실한 결론을 내리는 행위
자료의 현시성
-
자료를 빠르게 그래프로 그리고 그래프를 통해 자료의 특징을 찾아내고 탐색하는 것
시각화
-
시각화를 통해 데이터의 특징을 찾아내는데 효과적
-
자료의 특징은 어떤 결론을 확증하는 증거
-
Report
탐색적 자료 분석의 정신이 필요
-
아무것도 보이지 않는 데이터를 가지고 조금씩 길을 찾아가는 정신
시각화를 해야 하는 이유 - 스토리텔링
R에서 그래프를 그리는 이유
-
빠르게 데이터를 탐색하기 위해 (EDA) => plot()
-
보다 정교한 데이터의 특징을 나타내기 위해 => ggplot2 패키지
-
Report 용 => rChart 패키지
고수준 그래프 함수
-
한번에 한 개만 실행되는 함수
-
plot(), barplot(), hist(), boxplot()
저수준 그래프 함수
-
고수준 그래프를 꾸며주는 함수
-
그래프 타이틀, X-Y축 이름, 그래프 색 등
plot()
-
변수의 형식에 따라 알아서 그래프 그림 => generic 함수
-
변수는 수치형이나 명목형 값이어야 함
# 데이터 로드
df <- read.csv('r-ggagi-data/example_studentlist.csv')
str(df)
'data.frame': 17 obs. of 8 variables:
$ name : Factor w/ 17 levels "강수친","김길동",..: 2 12 17 6 10 7 1 14 13 9 ...
$ sex : Factor w/ 2 levels "남자","여자": 1 2 1 1 2 2 2 2 1 1 ...
$ age : int 23 22 24 23 20 21 22 23 23 22 ...
$ grade : int 3 2 4 3 1 2 1 1 3 2 ...
$ absence : Factor w/ 2 levels "무","유": 2 1 1 1 2 1 1 1 1 1 ...
$ bloodtype: Factor w/ 4 levels "A","AB","B","O": 4 2 3 2 1 4 4 1 3 3 ...
$ height : num 165 170 175 182 168 ...
$ weight : num 68.2 53 80.1 85.7 49.5 52 45.3 55 64.2 61.3 ...
# 변수 1개
plot(df$age) # 첫 번째 행부터 마지막 행까지 산점도로 표시

# 변수 2개 - 상관 관계
plot(df$height, df$weight)

# 변수 2개 - 상관 관계 - 종속변수(y) ~ 독립변수(x)
plot(df$height ~ df$weight)

# 수치형 변수, 명목형 변수 1 남자, 2 여자
plot(df$height, df$sex)

# 명목 형 변수, 수치형 변수 1 남자, 2 여자
plot(df$sex, df$height)

# 수치형 변수, 명목형 변수 1 남자, 2 여자
plot(df$height~ df$sex)

# 명목 형 변수~ 수치형 변수 1 남자, 2 여자
plot(df$sex~ df$height)

# 데이터 프레임 넣기
df2 <- data.frame(df$height, df$weight)
plot(df2)

# 변수 하나하나가 차원임 3차원은 못만들어서 관련된 2차원 그래프 여러개 작성
df3 <- data.frame(df2, df$age)
plot(df3)

# 데이터 프레임 넣기
plot(df)

# 성별 별도 표시
plot(df$weight~df$height, pch=as.integer(df$sex))

# 성별 별도 표시 - 레전드 추가
plot(df$weight~df$height, pch = as.integer(df$sex))
legend('topleft', c('man', 'woman'), pch=df$sex)

조건화 그래프 coplot()
-
명목형 변수 보기 편함
# 성별에 따른 키와 몸무게
coplot(df$weight ~ df$height | df$sex)

# 저수준 그래프 함수
# 제목 달기 - ann = F 모든 라벨 삭제
plot(df$weight ~ df$height, ann=F)
title(main = '몸무게와 키의 상관관계')
title(ylab = '몸무게')
title(xlab = '키')
grid() # 격자 추가
abline(v=mean(df$height), h=mean(df$weight), col='red')

빈도수 그래프 barplot()
blood_type <- table(df$bloodtype)
blood_type
A AB B O
4 3 5 5
barplot(blood_type)
title(main = '혈액형 빈도수')
title(xlab = '혈액형')
title(ylab = '빈도수')

# 그룹별 평균
height_blood <- tapply(df$height, df$bloodtype, mean)
height_blood
- A
- 169.075
- AB
- 177.4
- B
- 171.28
- O
- 165.14
barplot(height_blood, ylim = c(0, 200))

# 빈도수는 plot() 바로 그릴 수 있음
plot(df$bloodtype)

boxplot()
boxplot(df$height)

# levels 별
boxplot(df$height ~ df$bloodtype)

subset(df, subset=(df$bloodtype == 'O'))
| name | sex | age | grade | absence | bloodtype | height | weight | |
|---|---|---|---|---|---|---|---|---|
| 1 | 김길동 | 남자 | 23 | 3 | 유 | O | 165.3 | 68.2 |
| 6 | 박미희 | 여자 | 21 | 2 | 무 | O | 162.0 | 52.0 |
| 7 | 강수친 | 여자 | 22 | 1 | 무 | O | 155.2 | 45.3 |
| 11 | 박수호 | 남자 | 24 | 4 | 유 | O | 167.1 | 62.0 |
| 14 | 이희진 | 여자 | 23 | 3 | 무 | O | 176.1 | 53.1 |
hist()
-
x축은 반드시 수치형 연속형 변수
-
계급을 정하고 계급의 도수를 그래프로 나타낸 것 - 확률밀도함수 vs 확률질량함수
-
확률 1
-
상대도수밀도 = 상대도수 / 계급(구간)
hist(df$height)

# 막대수 조정
hist(df$height, breaks = 10)

# 상대도수밀도 prob = T, 곡선 추가 lines
# 바의 면적이 상대도수
hist(df$height, breaks=10, prob=T)
lines(density(df$height))

# 계급 7간격 만들기
break_point <- seq(min(df$height), max(df$height)+7, by=7)
hist(df$height, breaks = break_point)

# 계급 수동 설정 => 상대밀도함수(Density)로 바뀜
diff_point <- c(min(df$height), 165, 170, 180, 185)
hist(df$height, breaks=diff_point)

한화면에 여러개 그래프 그리기
par(mfrow = c(2,3))
plot(df$weight, df$height)
plot(df$sex, df$height)
barplot(table(df$bloodtype))
boxplot(df$height)
boxplot(df$height ~ df$bloodtype)
hist(df$height, breaks = 10)

# 다시 1개씩 그리기
par(mfrow = c(1,1))
넘겨가며 그래프 보기
plot(df$weight~df$height + df$age + df$grade + df$absence + df$sex)
# jupyter notebook 에서 실행하면 결과창에 스크롤바로 보임





R 기본 그래프 겹처 나타내기
-
linse()를 이용해서 라인 그래프만 겹칠 수 있음
# 시계열 변수 임의로 만들기
runif(30) # 난수 발생
round(runif(30)*100) # 소수점 처리
TS1 <- c(round(runif(30)*100))
TS1
TS2 <- c(round(runif(30)*100))
TS2
# 자료 정렬
TS1 <- sort(TS1, decreasing=F)
TS2 <- sort(TS2, decreasing=F)
TS1
TS2

plot(TS1, type='l')

plot(TS1, type='l')
lines(TS2, lty='dashed', col='red')

x1 <- seq(1,100,1)
y1 <- dbinom(x1, 100, 0.25) # dbinom(v,n,p) B(n,p)이항 분포 함수 값 만들기
head(y1)
- 1.06906739512716e-11
- 1.76396120195983e-10
- 1.92075775324516e-09
- 1.55261251720649e-08
- 9.93672011012162e-08
- 5.24438005811969e-07
x2 <- seq(1,50,1)
y2 <- dbinom(x2, 50, 0.5) # dbinom(v,n,p) B(n,p)이항 분포 함수 값 만들기
head(y2)
- 4.44089209850064e-14
- 1.08801856413266e-12
- 1.74082970261225e-11
- 2.04547490056939e-10
- 1.88183690852383e-09
- 1.41137768139287e-08
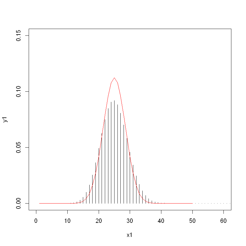
plot(x1, y1, type='h', ylim=c(0, 0.15), xlim=c(0, 60))
lines(x2, y2, col='red')

정교한 시각화로 분석하기(ggplot2)
-
객체에 담아 재사용 가능, plot() 같은 함수는 변수에 담아 재사용 불가
library('ggplot2')
library('ggthemes')
g1 <- ggplot(data=diamonds, aes(x=carat, y=price, colour=clarity))
g2 <- geom_point()
g3 <- theme_wsj()
g1+g2+g3

# 테마만 바꾸기
g1 + g2 + theme_bw()

ggplot()
-
데이터 x, y축, colour등 그래프 요소에 매핑하는 일
-
미적 요소 매핑(aesthetic mapping) => aes()
geom()
-
그래프 종류 선택
-
기하객체(geometric object) 함수, 점이나 선을 기하객체라 함
# 데이터 로드
df <- read.csv('r-ggagi-data/example_studentlist.csv')
g1 <- ggplot(df, aes(x=height, y=weight, colour=bloodtype))
g1 + geom_point()

g1 + geom_line()

g1 + geom_point() + geom_line()

g1 + geom_line(aes(colour=sex)) + geom_point(size=10)

facet_grid() - 명목형 변수를 기준으로 별도 그래프 그리기
g1 + geom_point(size=10) + geom_line(size=1) + facet_grid(.~sex) # 성별 독립변수

g1 + geom_point(size=10) + geom_line(size=1) + facet_grid(sex~.) # 성별 종속변수

# y축 범위(scale) 각각 맞게 처리
g1 + geom_point(size=10) + geom_line(size=1) + facet_grid(sex~., scale='free') # 성별 종속변수

# y축 scale 적용 안됨
g1 + geom_point(size=10) + geom_line(size=1) + facet_grid(.~sex, scale='free') # 성별 독립변수

# y축 scale 적용
g1 + geom_point(size=10) + geom_line(size=1) + facet_wrap(~sex, scale='free') # 성별 독립변수

# facet_grid() - 명목형 변수들의 level 별 그래프를 보여주는 목적
g <- ggplot(mpg, aes(displ, hwy)) # 배기량, 고속도로연비 산점도
g + geom_point()

# 차량 종류에 따른 배기량, 고속도로연비 보기(그룹)
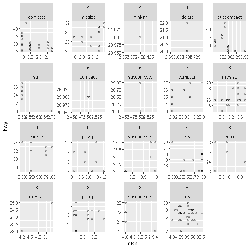
g + geom_point() + facet_grid(.~class)

# 종속변수 추가
g + geom_point(alpha=.3) + facet_grid(cyl~class, scale='free')

# 종속변수 추가 - 각각의 그래프를 모아서 보기 위함
g + geom_point(alpha=.3) + facet_wrap(cyl~class, scale='free')

바 그래프 geom_bar()
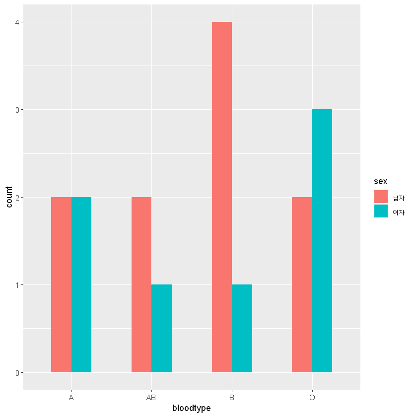
ggplot(df, aes(x=bloodtype)) + geom_bar()

# level 별 색 넣기 - fill
ggplot(df, aes(x=bloodtype, fill=sex)) + geom_bar()

# Level 별 색 넣고 각각 바로 표시 - position
ggplot(df, aes(x=bloodtype, fill=sex)) + geom_bar(position = 'dodge')

# Level 별 색 넣고 가각 바로 표시 - position
ggplot(df, aes(x=bloodtype, fill=sex)) + geom_bar(position = 'identity') # 누적없이 겹치기

# Level 별 색 넣고 가각 바로 표시 - position
ggplot(df, aes(x=bloodtype, fill=sex)) + geom_bar(position = 'fill') # 비율로 표시

# 막대 넓이 바꾸기 - width
ggplot(df, aes(x=bloodtype, fill=sex)) + geom_bar(position = 'dodge', width=0.5)

# 도수 값 말고 계산된 값 사용하기 - 혈액형별 키 평균
height_mean <- tapply(df$height, df$bloodtype, mean)
height_mean
- A
- 169.075
- AB
- 177.4
- B
- 171.28
- O
- 165.14
# 변수명 주기
df2 <- data.frame(height_mean)
df2$bloodtype <- rownames(df2)
rownames(df2) <- NULL
df2
| height_mean | bloodtype |
|---|---|
| 169.075 | A |
| 177.400 | AB |
| 171.280 | B |
| 165.140 | O |
# stat = 'identity' 값 그대로, 생략시 stat = 'bin' 빈도수 표시
ggplot(df2, aes(x=bloodtype, y=height_mean, fill=bloodtype))+
geom_bar(stat='identity') +
scale_fill_brewer() # 색 칠할 때 도와주는 함수 scale_fill_brewer(palette = '색상')으로 변경가능

히스토그램 - geom_histogram()
g1 <- ggplot(diamonds, aes(x=carat))
# y축 계급 빈도수
g1 + geom_histogram(binwidth = 0.1, fill = 'orange')

# 예약어 - ..count.. 도수 default
g1 + geom_histogram(aes(y=..count..), binwidth = 0.1, fill='orange')

# 예약어 - ..ncount.. 표준화된 도수
g1 + geom_histogram(aes(y=..ncount..), binwidth = 0.1, fill='orange')

# 예약어 - ..density.. 밀도
g1 + geom_histogram(aes(y=..density..), binwidth = 0.1, fill='orange')

# 예약어 - ..ndensity.. 표준화된 밀도
g1 + geom_histogram(aes(y=..ndensity..), binwidth = 0.1, fill='orange')

# 그룹별로 그리기 - facet_grid
g1 + geom_histogram(binwidth = 0.1, fill='orange') +
facet_grid(color~.) # color 변수 Level 별로

# 그룹별로 그리기 - 축변경 facet_grid - scales='free'
g1 + geom_histogram(binwidth = 0.1, fill='orange') +
facet_grid(color~., scales='free') # color 변수 Level 별로

# level 별로 겹쳐 보이기
g1 + geom_histogram(aes(fill=color), binwidth = 0.1, alpha = 0.5)

산점도 그리기 - geom_point()
# 데이터 로드
df <- read.csv('r-ggagi-data/example_studentlist.csv')
head(df)
| name | sex | age | grade | absence | bloodtype | height | weight |
|---|---|---|---|---|---|---|---|
| 김길동 | 남자 | 23 | 3 | 유 | O | 165.3 | 68.2 |
| 이미린 | 여자 | 22 | 2 | 무 | AB | 170.1 | 53.0 |
| 홍길동 | 남자 | 24 | 4 | 무 | B | 175.0 | 80.1 |
| 김철수 | 남자 | 23 | 3 | 무 | AB | 182.1 | 85.7 |
| 손세수 | 여자 | 20 | 1 | 유 | A | 168.0 | 49.5 |
| 박미희 | 여자 | 21 | 2 | 무 | O | 162.0 | 52.0 |
g1 <- ggplot(df, aes(x=weight, y=height))
g1 + geom_point()

# level 별 색상 주기
g1 + geom_point(aes(colour=sex), size=7)

# 점 모양 바꾸기 1
g1 + geom_point(aes(colour=sex, shape=sex), size=7)

# 점 모양 바꾸기 2
g1 + geom_point(aes(colour=sex, shape=bloodtype), size=7)

# colour 에 연속형 변수 넣기
g1 + geom_point(aes(colour=height, shape=sex), size=7)

# size 에 연속형 변수 넣기
g1 + geom_point(aes(size=height, shape=sex), colour='orange')

# 산점도로 회귀분석의 그리기
g1 + geom_point(aes(colour=sex), size=7) +
geom_smooth(method = 'lm')
`geom_smooth()` using formula 'y ~ x'

# 점마다 이름 넣기 - geom_text()
g1 + geom_point(aes(colour=sex), size=7) +
geom_text(aes(label=name))

# 점마다 이름 넣기 - 위치조절 vjust, 글자색 colour
g1 + geom_point(aes(colour=sex), size=7) +
geom_text(aes(label=name), vjust=-1.5, colour='grey35')

theme() - 만들어져 있는 테마 사용
-
themes_wsj() : 월스트릿저널에서 많이 사용하는 그래프 스타일